Nanowire arrays restore vision in blind mice
- Nanowire arrays were developed and implanted in the retinas of blind mice to replace photoreceptor cells (A).
- The nanowires consisted of titanium dioxide wires decorated with gold nanoparticles.
- TiO2 nanowires are known to generate photocurrents upon exposure to UV light.
- Decorating the wires with gold nanoparticles enhances this effect and allows for blue and green visible light to also trigger photocurrents.
- The photocurrents for blue and green light were much lower than the photocurrents for near-UV light, but still high enough to be useful.
- Patch-clamp recording was used to measure the responses of retinal ganglion cells (RGCs) in controls and in mice equipped with nanowires to near-UV, blue, and green light.
- The RGCs in wild-type mice were responsive to near-UV, blue, and green light.
- RGCs with nanowires were responsive to near-UV light (B).
- RGCs with nanowires were responsive to blue and green light (C), though the latencies were longer compared to near-UV case, likely because of their smaller photocurrents.
- The responses of nanowire-equipped RGCs to varying light spot diameters were also tested (D).
- For near-UV light, RGCs could be reliably activated with spots of about 50-100 µm (and larger spots).
- For blue and green light, RGCs could be reliably activated with spots of about 200-300 µm (and larger spots).
- Pupillary reflex improvements in the nanowire-carrying mice supported the conclusion that the nanowire implants had partially restored vision.

Reference: Tang, J., Qin, N., Chong, Y., Diao, Y., Y., Wang, Z., … Zheng, G. (2018). Nanowire arrays restore vision in blind mice. Nature Communications, 9(1). doi:10.1038/s41467-018-03212-0
Surface chemistry governs cellular tropism of nanoparticles in the brain
- The interactions of polylactic acid (PLA) nanoparticles with the brain microenvironment were studied. It should be noted that this paper also investigated PLA nanoparticle interactions with glioblastoma tumors, but that topic will not be discussed in this summary.
- PLA nanoparticles were infused into rat brains. Four types of PLA nanoparticle formulation were tested, each bearing a different functional group.
- PLA nanoparticles coated with polyethylene glycol (PEG), hyperbranched glycerol (HPG), HPG-CHO (aldehydes instead of vicinal diols), and unmodified PLA nanoparticles were examined.
- PLA-PEG and PLA-HPG nanoparticles have decreased immunogenicity. PLA-HPG-CHO nanoparticles are less immunogenic as well as exhibiting bioadhesivity.
- The nanoparticles were engineered to be brain-penetrating. They possessed neutral or negative surface charge, diameters of under 100 nm, hydrodynamic diameters (a measure which incorporates the movement of polymer chains in the nanoparticles) of under 150 nm, and did not aggregate in cerebrospinal fluid. In addition, they were fluorescently labeled with the chemical dye DiA.
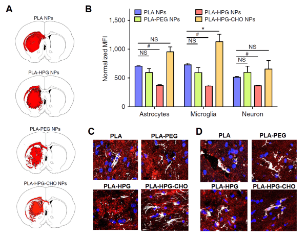
- All nanoparticle formulations diffused over volumes of about 40 mm3. The diffusion volumes were also fairly homogenous, though some minor variation occurred (A).
- Interactions with neurons, astrocytes, and microglia were tested. Nanoparticles were infused into the brain and allowed to diffuse. Relative abundances of nanoparticles in the three cell types were analyzed using fluorescence-activated cell sorting to measure mean florescence intensity (MFI) within individual cells (B).
- PLA-PEG and PLA-HGP nanoparticle uptake was distributed fairly evenly among the cell types. They also exhibited lower total uptake than PLA-HPG-CHO nanoparticles.
- In addition to showing higher total uptake, PLA-HPG-CHO nanoparticles exhibited preferential uptake by microglial cells and decreased uptake by neurons.
- Confocal fluorescence microscopy was used to image tissue samples with infused nanoparticles.
- Neuron morphology was not significantly affected by any of the nanoparticle types.
- PLA, PLA-PEG, and PLA-HPG-CHO (but not PLA-HPG) nanoparticles caused astrocytes to display upregulated GFAP protein, indicating some level of immunogenicity (C).
- PLA and PLA-HPG-CHO nanoparticles caused amoeboid morphology in microglia, indicating that they had entered an immunologically active state. PLA-PEG and PLA-HGP nanoparticles allowed microglia to stay in a ramified (branched) state, indicating lack of immunological response (D).
- In the displayed confocal microscopy images (taken after 4 hours of diffusion), nanoparticles are stained red, nuclei blue, and GFAP white.

Reference: Song, E., Gaudin, A., King, A. R., Seo, Y., Suh, H., Deng, Y., … Saltzman, W. M. (2017). Surface chemistry governs cellular tropism of nanoparticles in the brain. Nature Communications, 8, 15322. doi:10.1038/ncomms15322